op 20.11.2021 09:45
op 20.11.2021 09:45
Goedendag, onlangs een Erazer Engineer P10 ontvangen en tot nu toe zeer tevreden.
Echter ik kan kan geen stroomtoevoer vinden voor een extra HD/SSD. Weet nu
wel waar hij in moet, maar kan alleen de brede platte connector vinden, maar niet
de smalle waar hij door gepowered wordt.
Kan iemand licht schijnen hierop, of kijk ik ergens over heen?
groet Dereaux
20.11.2021 12:26 - bewerkt 20.11.2021 12:32
20.11.2021 12:26 - bewerkt 20.11.2021 12:32
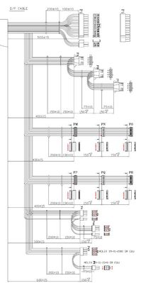
Hallo @Dereaux
(Naast de HDD heb je ook de mogelijkheid om een andere M.2 2280 PCIe op het bord aan te sluiten.)
Dit zijn de stekkers (voeding) van de powerpack die beschikbaar zijn:
de SATA-kabel is de datalijn en gaat naar het bord (je hebt 3 slots).
Als er geen kabel bij de levering was, moet je er een kopen
doei Fishtown
op 20.11.2021 11:43
op 20.11.2021 11:43
moin @Dereaux en welkom
Vermeld eerst het MSN-nummer van de computer.
Volg de kabelboom, zodat je ook kunt zien welke stekkers er zijn of bedoel je de SATA-kabel?
Dag Fishtown
op 20.11.2021 11:54
op 20.11.2021 11:54
Goedendag Fishtown,
sorry MSN is 10024143. Dank voor het antwoorden, ik bedoel de SATA inderdaad, er zit wel een brede
kabel in. maar die smalle voor stroom toevoer kan ik niet vinden.
Groet Dereaux
20.11.2021 12:26 - bewerkt 20.11.2021 12:32
20.11.2021 12:26 - bewerkt 20.11.2021 12:32
Hallo @Dereaux
(Naast de HDD heb je ook de mogelijkheid om een andere M.2 2280 PCIe op het bord aan te sluiten.)
Dit zijn de stekkers (voeding) van de powerpack die beschikbaar zijn:
de SATA-kabel is de datalijn en gaat naar het bord (je hebt 3 slots).
Als er geen kabel bij de levering was, moet je er een kopen
doei Fishtown
op 20.11.2021 12:32
op 20.11.2021 12:32
Dank Fishtown, ik mis inderdaad de kleine stroomkabeltjes, die zal ik bestellen.
Een extra M.2 slot had ik gezien, maar daar zit een blower wat lastig voor.
Ik ga me erin verdiepen, dankjewel voor het antwoord.
en een fijne dag.
DRX
